Insurance Claims Classifier
Workflow Diagram

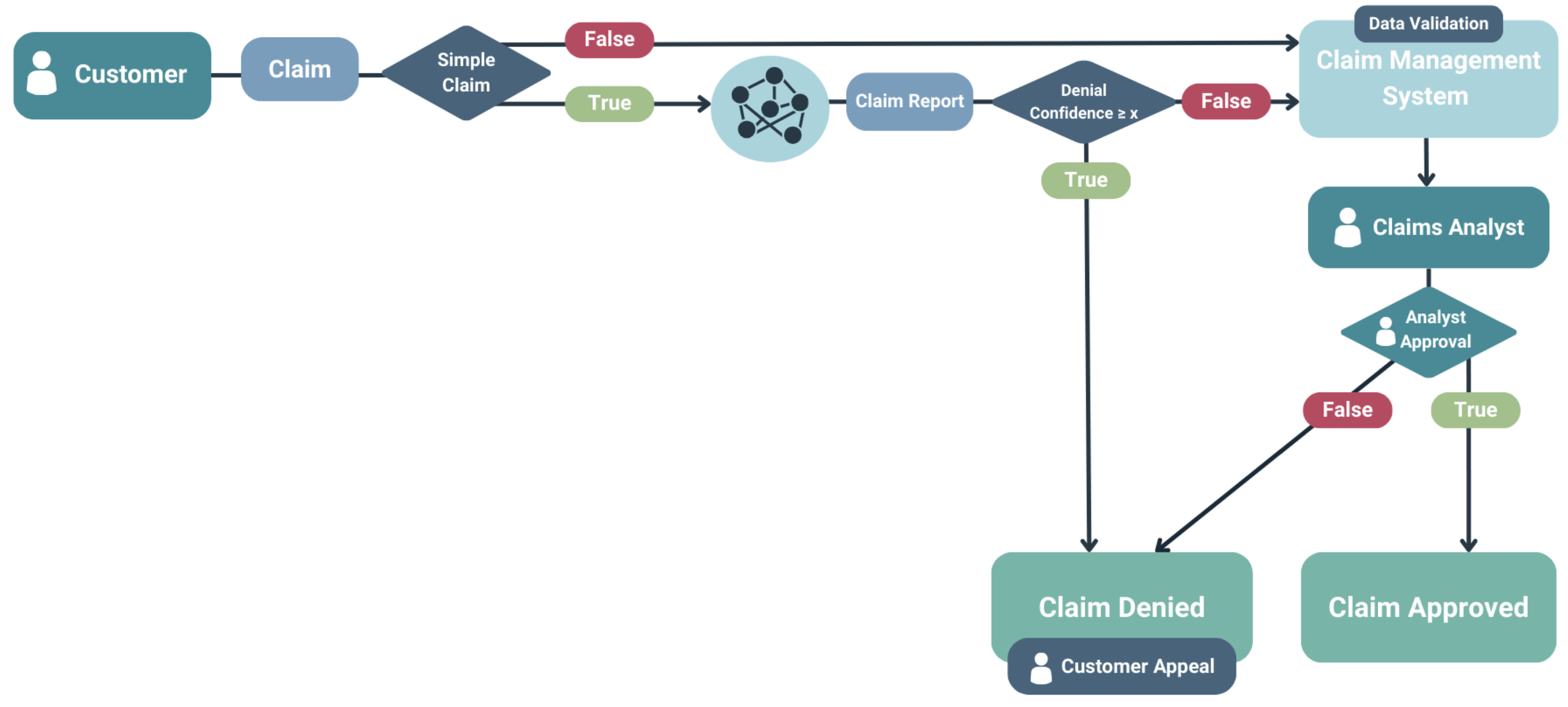
Task
Automotive insurance claims are summarized and reviewed by an AI system.
Intent
The AI system increases productivity and profit by reducing the number of simple claims that analysts must review.
AI Workflow
Input
A customer submits an insurance claim. Complex claims go directly to the claims management system; simple claims are sent to the AI system.
Process
If unconfident the claim goes to the claims management system for validation. If confident (fits known patterns) the AI system produces a claim report; low-confidence denials are routed for review.
Output
High-confidence denials are automatically denied; otherwise a claims analyst reviews and decides on the case.
Human Oversight Level
Conditionally Autonomous AI
Institutional Oversight Examples
- •Validating data provided (organization best practice)
- •Denial confidence threshold choice (organization policy)
- •Customer appeal process (organization policy)
- •Consumer protection practices (regulation)
Risk
There is a risk of incorrectly denying legitimate claims if the model is overconfident and mistaken.